一、项目名称
2024年best365官方网站登录入口组织赴香港大学暑期项目
二、项目外方高校
香港大学
三、外方高校简介
香港大学(The University of Hong Kong,简称“港大”(HKU))是中国香港的⼀所综合性、国际化公立研究型大学,亚洲“常春藤”之称。香港大学自创校以来始终采用英语教学,其学术研究多可与欧美无缝对接、良性互动,也得益于此,在很长⼀段时间里,以医学、商科、人文、政法等领域见长的香港大学都是中国高等教育界⼀面独特的旗帜,享誉亚洲乃至世界。

四、项目日程
项目日期:7月15日-20日
时间 | 第一天 | 第二天 | 第三天 | 第四天 | 第五天 | 第六天 |
上午 |
出发
酒店 办理 入住 手续 |
香港大学参访
| 香港大学机械工程学院教授英文专业课 | 参观大潮起珠江展览馆
| 参观“南科大”;南科大教授讲座 |
研学 总结
退房
返回 |
下午 | 香港立法会参访
| 香港故宫文化博物馆
| 参观华强北博物馆 创业的摇篮,创新的天堂 ——华强北发展历程展; | 中科院计算机科学与控制工程学院教授前沿讲座 |
五、项目费用
约10000元/人,费用包含:项目费用、往返机票及市内统一通行费用、住宿费、保险费,不包括:港澳通行证办理及签注费用,三餐费用。
六、项目亮点
1、一个项目内,感受多所大学人文学术氛围,了解其前沿科技成果;
2、住宿:统一预定四钻酒店,两人标间,配有独立卫浴,免费无线上网设施;
3、交通:统一购置机票,项目内统一行程会安排大巴接送。
4、保险:统一购置境外保险,包含航空险和境外医疗险。
5、餐饮:在校课程期间一般在学校食堂用餐,参访及探校环节在活动地点附近/参访学校食堂用餐,费用自理。
七、学校资助政策
亚洲地区不超过5000元/生。
注:每位同学一个自然年内仅可获得一次寒暑假项目资助。
八、学院配套资助政策
详情可咨询学籍所在学院外事秘书。
九、项目报名方式
1.填写附件:《best365官方网站登录入口2024年出国(境)短期交流项目学生信息统计表》发送至邮箱:nwpu_lys@mail.nwpu.edu.cn。
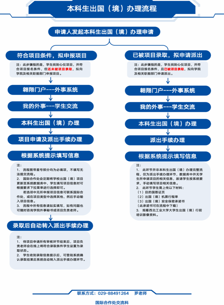
2.参照下图登陆翱翔门户-外事系统进行网上手续办理。

十、项目联系人
淡宁宁老师,029-88460892
十一、项目答疑群
可添加QQ群:779068464,了解更多详细信息。

图文:best365官方网站登录入口
审核:宁昕